Agronotizie
Agronotizie è LA community italiana nel settore agricolo, con oltre 113.000 120.000 iscritti profilati (l’aggiornamento si riferisce a questo articolo del 23 gennaio 2014, che da anche un’idea dei risultati ottenuti nel primo anno post-redesign).
Noi abbiamo aiutato Image Line, che ha creato e coltiva da anni questo sito, a riprogettarne l’architettura informativa, poi ne abbiamo ridisegnato il layout grafico e sviluppato il front end HTML, il tutto consegnato nelle mani della web agency interna al cliente, che ha montato il sito sulla sua piattaforma tecnologica.

Il sito è mobile
L’architettura del sito è stata concepita secondo una visione “mobile first”, cercando costantemente una leggerezza strutturale, ottimizzata per l’uso mobile, e solo successivamente declinata alla versione desktop.
Perché?
Le statistiche di accesso al sito ci hanno dato un quadro preciso di come, fino a oggi, gli utenti di Agronotizie lo hanno usato: accessi diretti ai singoli articoli, prevalentemente dai motori di ricerca, con una crescente percentuale di accessi da dispositivi mobili (smartphone, tablet).
Progettare “mobile” ci ha permesso di (o meglio: costretto a) dare la giusta priorità alle informazioni, partendo dall’articolo per costruirgli attorno una struttura che permettesse all’utente di avere un impianto di informazioni utili a portata di mano, in qualsiasi situazione, e all’editore di perseguire i suoi obiettivi di business.

Il tuffo nei contenuti
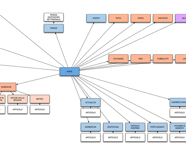
Prima di arrivare all’interpretazione giusta, abbiamo preso in considerazione la precedente struttura dei contenuti, che abbiamo inventariato per dedurre nero su bianco la tassonomia del sito, le tipologie e la struttura di ogni singola forma di contenuto.
La content inventory è poi stata condivisa, corretta e completata eliminando gli elementi obsoleti e aggiungendo quelli nuovi.
Il momento dell’inventario è sempre interessante; è un po’ come fare le pulizie di primavera e accorgersi di “quella vecchia cornice in argento”, che devi sempre spolverare, ma che oggi, nel trasloco, puoi anche dismettere.

Spazio al futuro
Una volta in possesso degli elementi, abbiamo cominciato a disporli in una nuova architettura. Abbiamo valutato criticamente i problemi dell’architettura precedente, figlia anche di un percorso di anni, in cui i contenuti sono cresciuti fino a stare stretti, fatto un’attività di benchmark su altre buone pratiche, e messo insieme tutto questo con gli obiettivi dell’editore e quelli dell’utente.
Il primo: aumentare il valore della sua iniziativa con l’offerta di contenuti e servizi autorevoli, accessibili e di facile consultazione.
Il secondo: ottenere informazioni utili, importanti, abilitanti in qualsiasi contesto d’uso.

Scheletri, fuori dall’armadio!
Abbiamo poi dato forma all’architettura, con i wireframe, prototipi scheletrici a bassa fedeltà ma ad alto impatto di efficienza. Il prototipo raccoglie il team di progetto intorno a sé come il camino in inverno, attiva la discussione sugli elementi razionali (evitando accuratamente quelli emotivi, legati al layout grafico), rende evidente cosa c’è e cosa manca, abilita il graphic designer a fare il suo mestiere.


Il piatto piace
“Flat design” – design “piatto”. Abbiamo proposto uno styling figlio della nostra idea stilistica, e cugino di un’esigenza tecnica: la versione mobile del sito sarebbe stata più sostenibile e semplice da gestire usando il minimo dell’elaborazione di elementi grafici, facendo leva invece su un apparato tipografico e di impaginazione rigoroso e schematico.
Noi abbiamo impostato la viewport desktop in quest’ottica, e Image Line ha poi fatto il resto del lavoro ottimizzando gli elementi per la consultazione su schermi mobili. Il lavoro è stato facilitato per tutti anche grazie all’adozione del framework Foundation.
Lasciateci cantare una lode
Image Line è una web company a tutti gli effetti: il web è centrale nel suo modello di business, il che costituisce senz’altro la sfida più interessante per un’agenzia con ambizioni di miticità. Qui non ci sono posizioni da mediare, sedie da salvare, gusti da soddisfare, ma risultati da raggiungere.
Lavorare con Image Line ci ha permesso di confrontarci con un gruppo di persone esperte, organizzate, sul pezzo e sempre aperte all’ascolto, ma sul serio: non abbiamo mai avuto la sensazione che potessimo dire qualcosa di sconveniente (che poi non lo abbiamo mai realmente fatto, vallo a sapere), e così si è potuto creare quello che realmente è un “gruppo di lavoro unico”, al di là di ogni mitologia del project management.
Va da sé: i risultati non si sono fatti attendere.